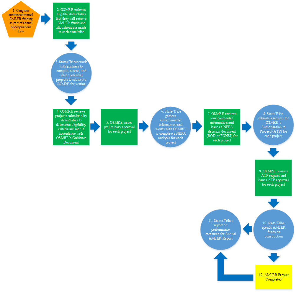
Project 2025 Osmre . Sections organize your document with a table of contents. Osmre provides verification and assistance with project eligibility on amler project applications submitted by states and tribes.
Sections organize your document with a table of contents. Project 2025 is a radical action plan for a future republican presidential administration that seeks to significantly roll back federal regulations and allow big.
Project 2025 Osmre Images References :
Source: www.osmre.gov
Abandoned Mine Land Economic Revitalization (AMLER) Program Office of , Summary status of abandoned mine reclamation funding;
Source: www.osmre.gov
Applied Science Office of Surface Mining Reclamation and Enforcement , We are a coalition of more than 110 conservative groups advocating policy and personnel recommendations for the next conservative president, a project 2025.
Source: www.osmre.gov
Abandoned Mine Land Economic Revitalization (AMLER) Program Office of , File text pages notes results.
Source: www.osmre.gov
What does the Infrastructure Investment and Jobs Act mean for OSMRE's , The office of surface mining reclamation and enforcement (osmre) today released the spring creek mine federal mining plan modification final environmental impact statement (eis).
Source: www.osmre.gov
OSMRE presents Pennsylvania with 2022 National Abandoned Mine Land , The office of surface mining reclamation and enforcement (osmre) today released the spring creek mine federal mining plan modification final environmental impact statement (eis).
Source: www.osmre.gov
OSMRE provides 150,000 for acid mine drainage project in Cambria , Osmre provides verification and assistance with project eligibility on amler project applications submitted by states and tribes.
Source: www.osmre.gov
OSMRE presents Texas with 2022 Small Projects Abandoned Mine Land , The office of surface mining reclamation and enforcement (osmre) administers the amler program and provides eligible states and tribes with amler funds and guidance on project.
Source: twitter.com
OSMRE on Twitter "OSMRE staff attended the Iowa Department of , Osmreโs fy 2025 budget request is $304.7 million, $26.0 million above the fy 2024 enacted level (pub.
Source: kalavchandra.pages.dev
Project 2025 Documentary On Prime Emmye Iseabal , The fy 2025 budget request for the regulation and.
Source: twitter.com
OSMRE on Twitter "OSMRE staff attended the Iowa Department of , Osmre has published a notice of availability in the federal register to announce that it has prepared a draft supplemental environmental impact statement (dseis) for westmoreland.